FUNDAMENTOS DE PROGRAMACIÓN
ALGORITMO
podemos determinar que un ALGORITMO es una secuencia de pasos a seguir con un fin común, mas no es lo que muchas personas piensan cuando les preguntan,lo cual responden que es algo para programar o algo así, tenemos que aprender a diferenciar entre un algoritmo y un pseudocodigo y si podes distinguir estos pasos ya estar haciendo un algoritmo.
ESTRUCTURA DE UN ALGORITMO
inicio
leer variables
asignar valores
realizar proceso
imprimir resultado
fin
roblema 1:
INICIO
INT M; V; MT; M=NUMERO INGRESADO POR EL USUARIO;V=1852; MT= M*V; IMPRIMIR MT FIN OPERADORES Matematicos + - * / % ^ Comparacion < > <= >= == != And Or Not & || != Incrementales ++ +- --
DFD
TIPOS DE DATOS
Tipo de dato informático es un atributo de una parte de los datos que indica al ordenador (y/o al programador) algo sobre la clase de datos sobre los que se va a procesar. Esto incluye imponer restricciones en los datos, como qué valores pueden tomar y qué operaciones se pueden realizar. Tipos de datosT comunes son: enteros, números de coma flotante (decimales), cadenas alfanuméricas, fechas, horas, colores, etc.
MEDIDAS DE ALMACENAMIENTO
El código binario, como todos saben, consisten en solo 2 estados. Sí o No; pasa o no pasa, encendido o apagado, 1 ó 0
Una computadora almacena información en un disco, y en un formato que consiste en una serie de encendidos y apagados llamados bits. Cada cierto número de bits forman un byte (hay sistemas que trabajan con 8, 16, 32, 64 y 128 bits por byte, y habrán más en elfuturo); y un byte es la unidad mínima que un computador tiene para interactuar con su usuario. Un byte puede ser interpretado por un computador como un carácter específico, espacio en blanco o símbolo. De ahí en adelante, el computador utilizará cada combinación de bytes para leer e interpretar una instrucción y llevarla a cabo hasta que el programa termine.
Bucle en programación
Un bucle o ciclo, en programación, es una sentencia que se realiza repetidas veces a un trozo aislado de código, hasta que la condición asignada a dicho bucle deje de cumplirse.
Generalmente,un bucle es utilizado para hacer una acción repetida sin tener que escribir varias veces el mismo código, lo que ahorra tiempo, deja el código más claro y facilita su modificación en el futuro.
Existen , principalm en te, tres tipos de bu cles, su u utilización depende del tipo
de programa a que e estem os realizan do. Los bucles se definen básicamen te por
la forma a en que les indicamos el número de interacion es que debe realizar
.
For:
Una de las estruturas de repetición empleada en la Programacion algoritmos de para repetir un código (una o más sentencias de programcion) dependiendo de un contador. Veamos un ejemplo en lenguaje C:
int contador; for (contador = 1; contador<=10; contador++) { printf(“Repetición numero %d ”, contador); }; Primero se crea la variable contador de tipo entero (será la variable de control en el for). Luego se ejecuta la estructura for iniciando la variable contador en 1. Luego se verifica que se cumple la condición contador<=10 y se ejecuta el bloque dentro de la estructura, o sea, imprime en pantalla Repetición número 1. Este código imprimirá en pantalla lo siguiente:
Ejemplos:
class ejemploFor{
public static void main(String arg[]){
int a;
for (a=0;a>=10;a++){
System.out.println("me repito la vez # "+a);
}
While:
En este tipo de bucles no existe ninguna variable que indique el
número de vueltas que h a realizado o falta por realizar. El único con trol que
utiliza es u n a con decisión que está al comienzo del bucle, mientras esta
condición sea cierta se realizan iteracion es y en el momento que sea falsa se
finaliza el bucle.
Ejemplos:
class ejemploWhile{
public static void main(String arg[]){
int a=1
While(a>=10){//10 o 100 o 9999999
System.out.println("me repito la vez # "+a);
a++;
int main()
{ int num,cont=1; cout<<"Ingrese un numero:";cin>>num; while (cont<=10) //Mientras el numero sea menor a 10 { cout<<endl<<num<<" x "<<cont<<" = "<<num*cont<<endl; cont++; } cin.get();cin.get(); return 0;
Su diferencia básica con el ciclo while es que la prueba de condición es hecha al finalizar el ciclo, es decir las instrucciones se ejecutan cuando menos una vez porque primero ejecuta las instrucciones y al final evalúa la condición;
También se le conoce por esta razón como ciclo de condición de salida.
Su formato general es :
cargar o inicializar variable de condición;
do {
grupo cierto de instrucción(es);
instrucción(es) de rompimiento de ciclo;
} while (condición);
prog8.cpp
#include <stdio.h>
#include <conio.h>
#include <string.h>
void main()
{
clrscr();
// declaracion variables
int x=1;
// instruccion do while
do{
gotoxy(10, x+3); printf("%d GATO",x);
x++; } while(x<=10);
getchar();
}
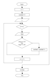
do wihle
![]()
La estructura do while es otra estructura repetitiva, la cual ejecuta al menos una vez su bloque repetitivo, a diferencia del while o del for que podían no ejecutar el bloque.
Esta estructura repetitiva se utiliza cuando conocemos de antemano que por lo menos una vez se ejecutará el bloque repetitivo.
La condición de la estructura está abajo del bloque a repetir, a diferencia del while o del for que está en la parte superior.
Representación gráfica:
El bloque de operaciones se repite MIENTRAS que la condición sea Verdadera.
Si la condición retorna Falso el ciclo se detiene. En Java, todos los ciclos repiten por verdadero y cortan por falso.
Es importante analizar y ver que las operaciones se ejecutan como mínimo una vez.
SWITCH / CASE
Como las sentencias if, switch...case controla el flujo de programas permitiendo a los programadores especificar diferentes códigos que deberían ser ejecutados en función de varias condiciones. En particular, una sentencia switch compara el valor de una variable con el valor especificado en las sentencias case. Cuando se encuentra una sentencia case cuyo valor coincide con dicha variable, el código de esa sentencia se ejecuta.
La palabra clave break sale de la sentencia switch, y es usada típicamente al final de cada case
|
Tipos de Ficheros en C
Fuente (.c):
Uno o más ficheros escritos en ASCII con las
instrucciones del programa.
Objeto (.o o .obj):
Son ficheros intermedios creados a partir de
la compilación, entendibles por el montador y trans
parentes al
programador.
Librería (.a o .lib):
Reune varios ficheros objeto en uno solo.
Suelen agrupar funciones estándar.
Cabecera (.h):
Contienen definiciones y declaraciones
compartidas por varios ficheros fuente, así como la
s
correspondientes a las funciones estándar de las li
brerías.
Ejecutables (.exe):
Se almacena en un único fichero todo el
código máquina de los ficheros objeto asociados al
programa,
ya en un formato ejecutable.6
El Proceso de la Compilac
.jpg)





.jpg)







No hay comentarios:
Publicar un comentario